Instance Verification Kit (IVK)
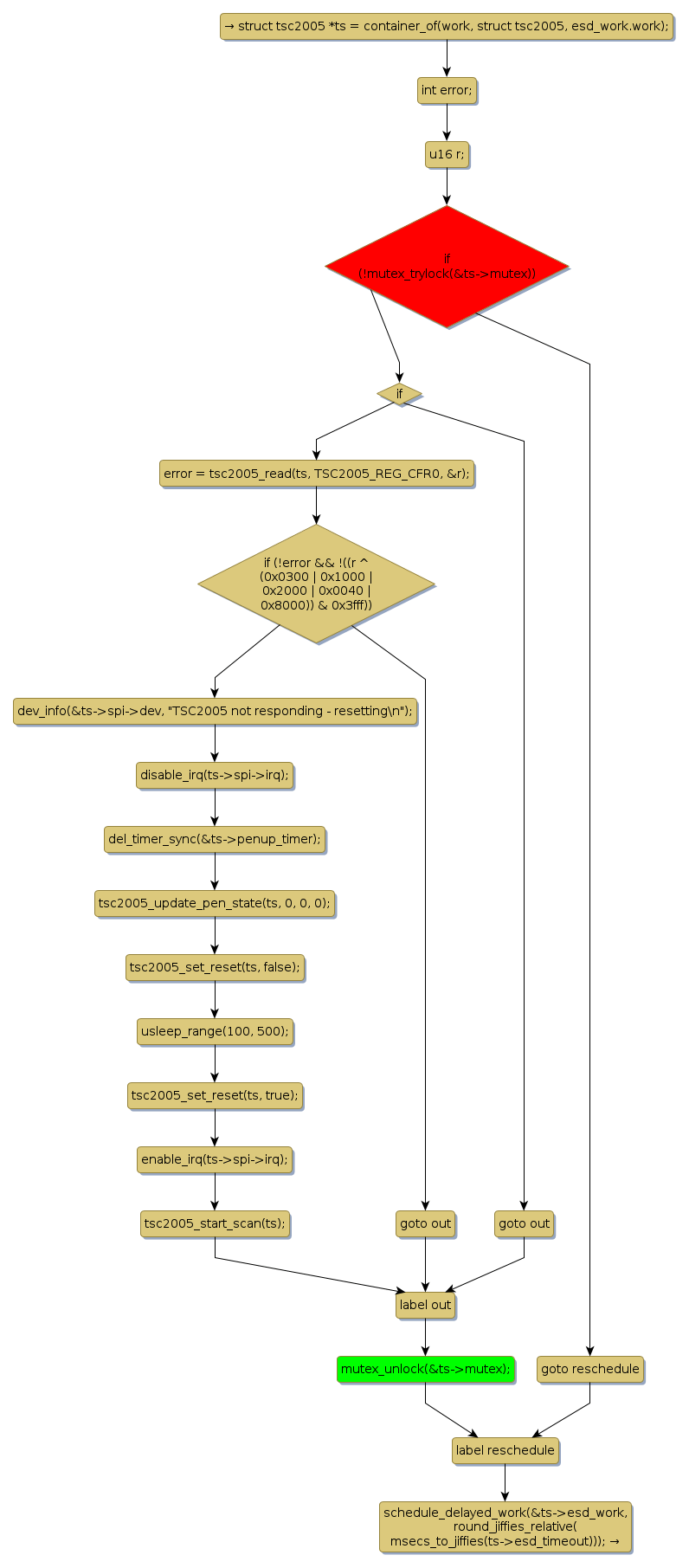
mutex lock @ [12523+26+/linux-3.19-rc1/drivers/input/touchscreen/tsc2005.c]
Instance Signature: mutex
|
The Matching Pair Graph:
|
|
Function Name
|
Control Flow Graph (CFG)
|
Events Flow Graph (EFG)
|
Source Correspondence
|
|
tsc2005_esd_work
|
|
|
[12379+16+/linux-3.19-rc1/drivers/input/touchscreen/tsc2005.c]
|